🔥本站特色板块 「海角社區」 推荐体验! 本站內容由用戶投稿提供,如有不適或權益問題,請聯絡:9767622@gmail.com
All content is user-submitted. If you find anything inappropriate or infringing, please contact: 9767622@gmail.com
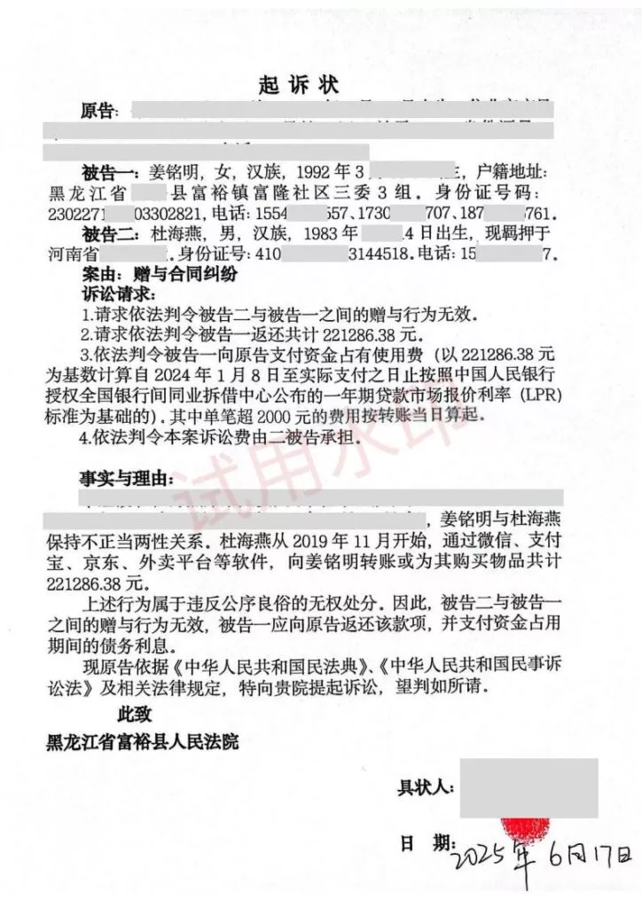
美团内部炸裂大瓜,中层小管理双双出轨被正宫爆料63页ppt实锤。美团事业部姜铭明与美团供应链杜海燕被实锤出轨,俩人更是相差年龄10岁。































































原件在此











